英国正版365首页官网
学校主页
信息门户
网络教学平台
图书馆
网站首页
365概况
学院简介
学院领导
组织机构
师资队伍
联系我们
党群工作
教学科研
教学工作
科学研究
求真讲坛
学生成长
团学活动
学生风采
学生双创
社会服务
未成年人心理健康教育辅导中心
中小学生心理健康教育中心
基础教育发展研究中心
英国365
招生快讯
专业介绍
就业服务
专业认证
规章制度
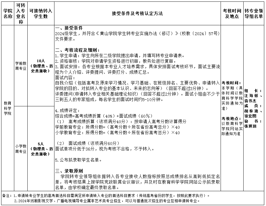
2024-2025学年学生第一次转专业英国正版365首页接收指标及实施细则
发布者:英国正版365首页
发布时间:2024-11-27
浏览次数:
808